Application

16DHT, 20DHT and 220HT medium fine wire drawing machines with online annealer are applicable to drawing and annealing respectively Φ 0.2-0.6 mm, Φ 0.17-0.6mm, Φ 0.15 -0.6 mm copper wire, copper alloy wire.

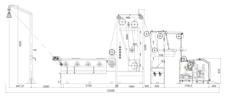
Equipment Outline Drawing

Technical Features

  • Double frequency conversion, tension control.
  • 591 DC speed controller/DC power module is adopted to control annealing.
  • The equipment adopts 3-stage DC independent annealing.
  • The control part adopts PLC and man-machine control.

Application

16DHT, 20DHT and 220HT medium fine wire drawing machines with online annealer are applicable to drawing and annealing respectively Φ 0.2-0.6 mm, Φ 0.17-0.6mm, Φ 0.15 -0.6 mm copper wire, copper alloy wire.

Equipment Outline Drawing

Technical Features

  • Double frequency conversion, tension control.
  • 591 DC speed controller/DC power module is adopted to control annealing.
  • The equipment adopts 3-stage DC independent annealing.
  • The control part adopts PLC and man-machine control.

Technical Parameters

Model ZL250/21
Power control
Dual inverter
Inlet wire diameter
Φ 2.6 -3.0 mm
Outlet wire diameter
Φ 0.4- 1.2 mm
Max. line speed of drawing
1800 m/min
Number of drawing die
21
Mechanical elongation rate
18.4% + 15%
Construction of machine body
Casting + steel plate welding and annealing
Capstan
Ceramic cone pulley
Max capstan diameter
Φ250 mm
Take-up spool size
Φ 400 / 500 /630 mm
Compressed air consumption
5-8 m3/h, 0.4 – 0.6 MPa
Main motor+ take-up power
AC55+ 11 KW
Driving mode
Gear drive
Electric control mode
Double frequency conversion tension automatic control
Tension control
Pneumatic tension
Max. copper load
22 kg (500 kg)
Annealing current
1000 A
Volume of oil
40 L/min
Lubrication mode
Lubrication by full immersion
Brake
Disc type brake
Configured power
120 KW
Power supply
400V, 50/60 Hz
Machine dimension
L12500 x W2650 x H3918 mm
Machine weight
7500 kg

Technical Parameters

Model ZL250/21
Power control
Dual inverter
Inlet wire diameter
Φ 2.6 -3.0 mm
Outlet wire diameter
Φ 0.4- 1.2 mm
Max. line speed of drawing
1800 m/min
Number of drawing die
21
Mechanical elongation rate
18.4% + 15%
Construction of machine body
Casting + steel plate welding and annealing
Capstan
Ceramic cone pulley
Max capstan diameter
Φ250 mm
Take-up spool size
Φ 400 / 500 /630 mm
Compressed air consumption
5-8 m3/h, 0.4 – 0.6 MPa
Main motor+ take-up power
AC55+ 11 KW
Driving mode
Gear drive
Electric control mode
Double frequency conversion tension automatic control
Tension control
Pneumatic tension
Max. copper load
22 kg (500 kg)
Annealing current
1000 A
Volume of oil
40 L/min
Lubrication mode
Lubrication by full immersion
Brake
Disc type brake
Configured power
120 KW
Power supply
400V, 50/60 Hz
Machine dimension
L12500 x W2650 x H3918 mm
Machine weight
7500 kg
Scroll to Top